校长办公室:0553-8795000/3913500

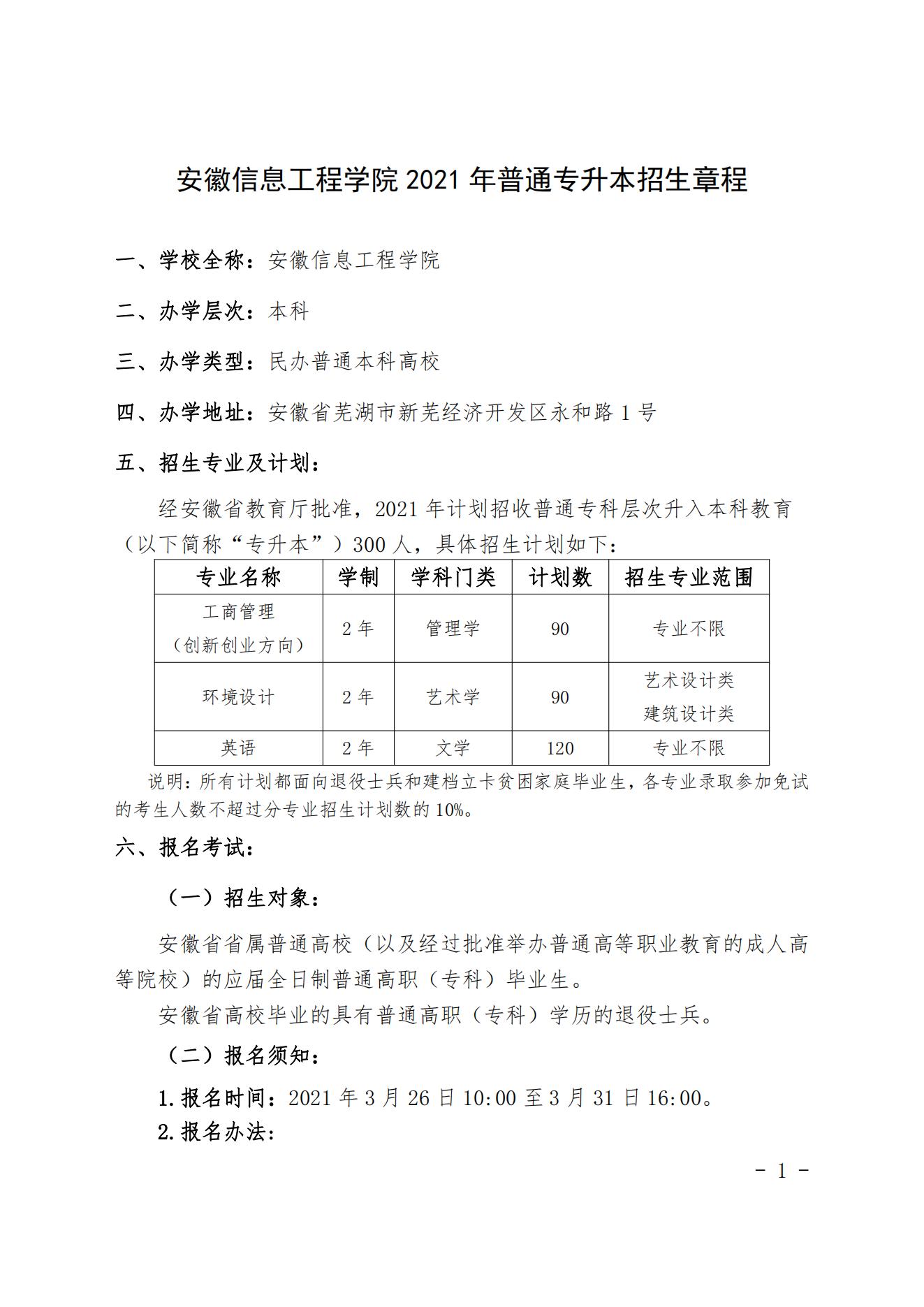
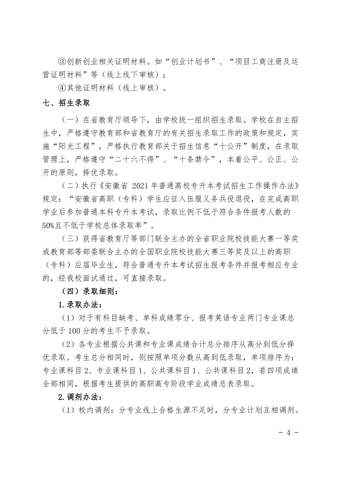
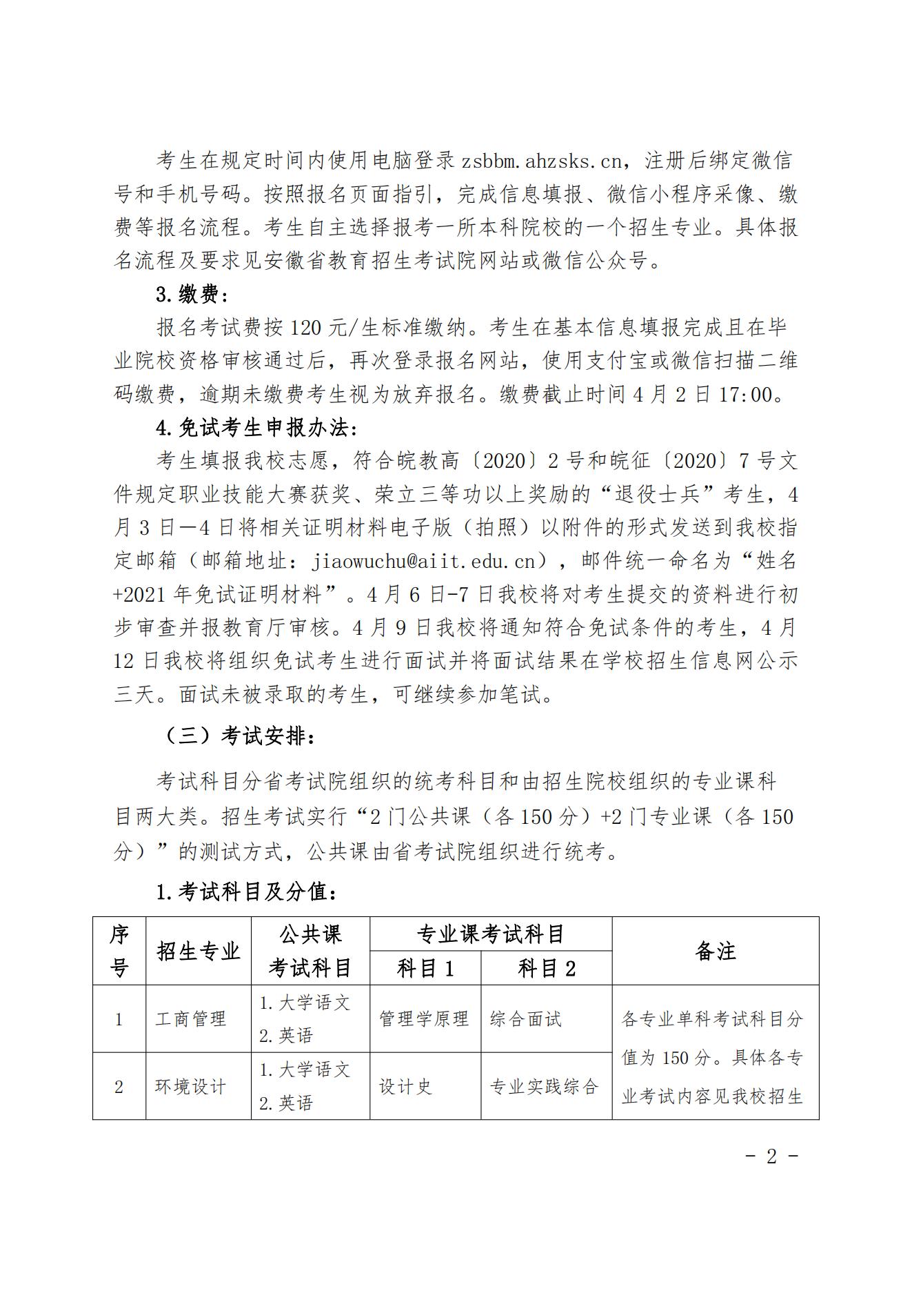
安徽信息工程学院2021年普通专升本招生章程
招生就业处 2021-10-20