首页
本馆概况
本馆简介
机构设置
楼层布局
开放时间
规章制度
文献资源
图书
期刊
论文
专利
学习平台
多媒体资源
读者服务
图书排架介绍
图书借还流程
资源使用指南
新进图书推荐
读者荐购图书
社会读者服务
常见问题解答
教材建设推荐
新闻通知
总访问量:
搜索
提示信息
您的留言信息已经提交成功
本馆概况
本馆简介
机构设置
楼层布局
开放时间
规章制度
机构设置
首页
>
本馆概况
>
机构设置
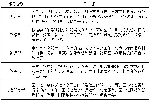
部门设置及职能
图书馆
2019-06-20
图书馆现设有四部一室,即:采编部、流通部、阅览部、信息服务部和办公室。各部室的职能见下表: